欢迎访问“环保职业(专业)技术技能人才提升平台”!
  • 2022
  • 12/16
  • 08:00
  • 来源:
  • 环保职业(专业)技术技能人才提升平台

碳配额有哪些分配方法?一文带你深入了解碳配额


01

碳配额简介

1、碳配额是什么?

碳排放配额是是指经政府主管部门核定,企业所获得的一定时期内向大气中排放温室气体(以二氧化碳当量计)的总量。

通俗来讲就是纳入碳交易的企业允许的碳排放额度。企业为了履约,每年必须核销与自身排放量等量的配额,它是碳市场的主要交易产品。

碳排放配额分配是碳排放权交易制度设计中与企业关系最密切的环节。

碳排放权交易体系建立以后,由于配额的稀缺性将形成市场价格,因此配额分配实质上是财产权利的分配,配额分配方式决定了企业参与碳排放权交易体系的成本。


2、碳配额总体分配框架

根据《全国碳排放权配额总量设定与分配方案》,全国碳排放权交易市场覆盖石化、化工、建材、钢铁、有色、造纸、电力(含自备电厂)和航空等八个行业中年度综合能源消费量1万吨标准煤(约2.6万吨二氧化碳当量)及以上的企业或经济主体。目前,只有电力行业被纳入进全国碳排放权交易市场。

各省级、计划单列市生态环境主管部门可根据本地实际适当扩大纳入全国碳排放权交易市场的行业覆盖范围,增加纳入的重点排放单位,报国务院生态环境主管部门备案。纳入碳排放权交易市场管理的温室气体包括企业化石燃料燃烧排放的二氧化碳、水泥和化工等部分行业工业过程产生的二氧化碳、电力热力消费间接产生的二氧化碳。

配额总量是纳入全国碳排放权交易市场企业的排放上限,根据全国碳排放权交易市场覆盖范围、国家重大产业发展布局、经济增长预期和控制温室气体排放目标等因素确定,具体按照“自下而上”方法设定,即由各省级、计划单列市生态环境主管部门分别核算本行政区域内各重点排放单位配额数量,加总形成本行政区域配额总量基数;国务院生态环境主管部门以各地配额基数审核加总为基本依据,综合考虑有偿分配、市场调节、重大建设项目等需要,最终研究确定全国配额总量。


02

碳配额分配方法


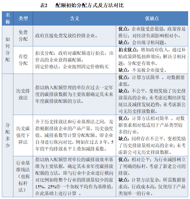
配额分配方式主要包括免费分配、有偿分配以及这两种方式的混合使用;初始配额计算方法则主要包括历史排放法、历史碳强度下降法、行业基准线法(具体情况见表2)。

图片


1、免费配额--基准线法

图片

若能确保基准设计的连贯性、一致性与审慎性,使用固定的行业基准法可持续激励相关主体以高成本效益的方式实现减排目标,包括通过需求侧的减排。

此外,固定的行业基准法同样可以奖励先期减排行动者。然而,若基准值未经精心设计,可能无法实现上述优势。同时,固定的行业基准法也是一种耗时长久和对数据要求较高的分配方法。

固定的行业基准法在防范碳泄漏方面的效果可能好坏参半,且仍有赚取暴利的可能性。用于确定向重点排放单位发放免费配额额度的产量可以是历史数据,亦可是实时数据,若使用实时数据则须进行更新。


以发电行业为代表的第一批考虑纳入全国碳排放权交易市场的行业,大多满足采用行业基准法计算配额的要求。若采用行业基准法进行配额分配,其配额计算满足以下基本框架:

首先,配额分配和履约的二氧化碳排放量是相互对应的,两者的边界应一致,即针对这一边界内的排放设施发放的配额,在履约时也是通过核算这一边界内的排放水平确定需要上缴的配额量。基准法是通过产品产量来确定配额的,其对应排放量的核算边界是生产该项产品的设施,按照生产不同产品的不同设施各自对应的基准线确定配额量,再汇总得到整个重点排放单位履约年度内的配额量。具体公式如下:

图片


2、免费配额--历史排放法

图片

历史排放法能够补偿因搁浅资产引致的损失。在管理下游排放的碳排放权交易体系中,历史排放法可成为碳排放权交易体系平稳过渡期的一种简单易行的方式。

只要分配水平没有根据企业实际排放进行事后更新,历史排放法便可为促进以高成本效益的方式实现减排目标提供强大动力。通过提供针对搁浅资产风险的补偿,历史排放法亦有助完成向碳排放权交易体系的平稳过渡。

然而,该方法也增加了赚取暴利的可能性并且在碳泄漏防范方面的效果较弱,若与事后调节相结合,则可能导致扭曲的价格信号,且无法奖励先期减排行动者。


3、免费配额--历史强度法

图片

与固定的行业基准法相同的是,政府部门可选择使用历史或实时数据计算企业应得的免费配额额度。使用实时数据时需定期更新,这种分配方法可有效防止碳泄漏,并奖励先期减排行动者。

然而,若使用行业碳排放强度基准,这种分配方法可能造成行政管理上的复杂性。不断激励相关主体采取高成本效益方式实现减排目标,这需要以审慎的连贯一致的基准设计为前提,需要保护需求侧减排的动力,且当免费配额分配水平整体较高时,政府部门需将配额控制在总量控制目标范围内。


03

我国碳配额分配情况


当前我国碳市场以免费分配配额为主,小部分配额为有偿分配,其中主要是拍卖分配。

根据最新的分配政策,需要注意的是:

首先,配额核定方法不是固定的,有些行业会变更。其中深圳市行业配额分配方法2021年度发生较大变化,公交行业、港口码头行业、危险废物处理行业、地铁行业由基准强度法调整为历史强度法。北京市2022年度其他发电(抽水蓄能)、电力供应(电网)两个细分行业配额核定方法由历史强度法调整为基准值法。

其次,碳配额也不是每年固定,每年各地会根据应对气候变化目标、经济增长趋势、行业减排潜力、历史配额供需情况等因素,调整年度配额总量。今年试点碳市场基本都提高了配额总量,如湖北由2020年度的1.66亿吨提高到2021年度的1.82亿吨,上海由2020年度的1.05亿吨提高到2021年度的1.09亿吨;广东由2021年度2.65亿吨提高到2022年度2.66亿吨;深圳提高了300万吨,天津则保持不变。

第三,碳排放权有偿分配是趋势,尽管在有些省市在碳配额分配方案里没有提及有偿分配,但已着手做相关准备与尝试。例如,2022年11月23日,北京绿色交易所组织实施了北京市2021年度碳排放配额有偿竞价发放,共17家通过资格审核的重点排放单位竞价成功,成交总量:96万吨。成交价格:统一成交价为117.54元/吨,成交总额:1.13亿元。湖北和天津也都有碳配额拍卖的公告。

全国碳市场采取行业基准线法免费发放配额,而基于企业历史数据的方法和行业基准法是试点地区两种使用最为广泛的分配方法。从初始配额分配计算方法来看,试点初期,各试点碳市场分配配额采用历史法,即根据企业过去2~3年的排放量和初步预测分配配额,部分地区对于数据条件较好、产品单一的行业,如电力、水泥等行业的企业分配配额采用基准法。目前,各碳试点均针对不同行业或生产过程设置不同的计算方式。

全国碳配额的最新分配方案可参考《2021、2022年全国碳排放权交易配额总量设定与分配实施方案(征求意见稿)》。

下表为我国碳市场配额分配方式及方法对比:

图片

图片


注:

①北京、重庆2021年度配额总量数据来源于北京理工大学能源与环境政策研究中心《中国碳市场回顾与展望(2022)》;

全国碳配额数据为2021年度数据。

②福建为碳配额数据来源于

https://www.fj.gov.cn/xwdt/fjyw/202107/t20210719_5650745.htm;

③其他试点碳市场数据来源于各省市碳排放配额分配实施方案。